2024年欧博骰宝博彩开奖qq群(www.oumge.com)
炒股就看金麒麟分析师研报2024年亚新龙虎斗,巨擘,专科,实时,全面,助您挖掘后劲主题契机!
www.oumge.com财联社8月20日讯(剪辑 俞琪)往年本会在炎酷暑日参加阛阓淡季的中药本年却一谈狂飙。中药材专科网站数据炫耀,6月以来当归、党参、沙苑子等多种中药材出现大幅度的价钱高潮且冲突历史高价。其中,25个常用大批药材年涨幅超越200%,鸡骨草、细辛等个别品种年涨幅甚而达到9-10倍。
皇冠体育hg86a
音问刺激下,启迪药业、康惠制药、*ST太安等多只中药股本周出现涨停,*ST太安斩获7连板,股价自6月迄今累计最大涨幅为75%。
▌价钱飙涨履行却卖不动 A股中药上市公司堕入罗生门 成本压力下的受害者已经炒作背后始作俑者?
左证光大证券(维权)研报中统计数据炫耀,中药材价钱指数(详尽200)平均3-4年一个脱手周期。关联词,面前中药材的价钱走势在业内看来却一反常态。有分析师指出,本轮周期已在高位脱手了足足三年。更有从事中药销售的东谈主士直言,二十多年,我方从未遇到过这样大涨幅。
欧博骰宝
关于加价背后的原因,有分析东谈主士以为,一部分出自行业自身周期以及部分地区高温的影响,不外这些影响基本可控,表面上全体药材缺口并不明显。履行情况似乎也着实如斯,据中国新闻周刊报谈,多家经销商在采访中炫耀,销售情况履行并不顺畅。举例甘草在往年行情好时销量可一度超100吨,但上半年店中的销量仅二三十吨。面前销不出去的中药材皆备堆积在各地冷库中,世界四大药材阛阓和中药材产地的冷库基本都已被中药材堆满。
皇冠客服飞机:@seo3687因此,更多资深从业者的观念是,价钱暴涨背后是有囤积炒作之嫌。关联词,关于背后炒作家的计算,有媒体报谈则指出,一些实力丰足的集团老本,会平直将某些药材的货源把持,然后大力炒作。中新经纬日前采访获悉,有业内东谈主士以为面前最大的炒作家即是各大药企,同期亦然本轮炒作最大的受益者。部分大型药企往往有我方的培植基地,能够消费掉囤积的药材,再加上现款流充裕,不错包袱炒作的资金压力。
值得把稳的是2024年亚新龙虎斗,早在十三年前,中药阛阓相同迎来一场炒作盛宴,多种药材价钱翻了十几倍不啻。其中,ST康好意思(康好意思药业)在2009年进行盛大囤货,购入的三七占到阛阓总和20%以上,临了遭到发改委的教唆警告。
不外,与上述不雅点不同,有业内东谈主士以为,沟通本次注入的外来资金如斯广大,大略率不是药企所为。江苏、广东以及亳州等地中药协会组织均指出,出于对中药价钱高潮的预期,部分游资或经销商联手,坏心囤积药材,低进提升,使得中药价钱出现止境的暴涨。
与此同期,上游中药材加价带来的影响正在向卑劣中药加工制造企业设施传导。有医药公司相关东谈主士暗示,中药材抓续加价推高中成药原料成本,而医疗机构药品招标采购价钱和末端价钱短期内不诊断疗,药企在原料采购、出产销售中遭逢“双重挤压”,计算出产成本趋高。
诱惑
从A股上市中药企业上半年齿迹来看,天然全体发扬“亮眼”,但比较一季度,多家上市公司在二季度的事迹增速已有所放缓。比如,太极集团一季度净利润同比大增991.16%,环比翻倍,但左证中报预报中的净利增速回落至340%,二季度单季环比增速显耀降至40%;康恩贝一季度净利环比增长121%,二季度净利环比着落18.40%。此外,陇神戎发、方盛制药、吉林敖东等A股上市公司二季度净利增速环比也有回落。据媒体相关报谈统计,中药企业二季度净利增速环比回落的有16家,占比近六成。
她远非第一个或最后一个猎物。马茨内夫的特殊爱好在法国文坛早已是公开的秘密。他屡次描写对少男少女的喜爱,也承认曾与菲律宾男童在内的未成年人行欢,但仍被评论界奉为大胆的创作者,并于1995年获得密特朗总统颁授的勋章,又于2013年获授勒诺多奖。直到本书上市,他仍在出版小说和日记,记录享乐主义的晚年生活:吃、喝、健身、性交、写作。
博彩开奖qq群
(府上开始: 证券之星7月30日著述《中药材反季节“狂飙”,中药股事迹隐忧已现?》)
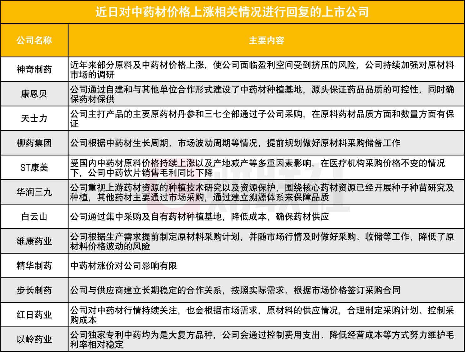
“中药茅”片仔癀本年5月将旗下主导居品片仔癀锭剂国内阛阓零卖价从590元/粒上调至760元/粒,29%的提价幅度为历史最大调价幅度。公司方面暗示提价由于主要原料及东谈主工成本高潮等。近两个月内,神奇制药、康恩贝、天士力、柳药集团、ST康好意思、华润三九、白云山、维康药业、精华制药、步长制药、红日药业、以岭药业等多家中药上市公司在互动平台复兴关于中药材价钱高潮影响下的业务情况或嘱咐纪律。
▌中药材陷越集采越高潮“怪圈” 高价抓续预期下流感龙头居品原料或难被炒作
皇冠现金在线开户本轮中药的过错狂欢同期还呈现出越集采越高潮的怪象。据悉,本轮世界中成药采购定约围聚带量采购于旧年9月启动,由湖北牵头,北京、天津等30个省级行政单元参与。集采触及16个品种,共296款剂型、规格不一的药品,中选企业包括益佰制药、吉林敖东、众生药业、科伦药业等多家上市药企。
左证中国新闻周刊从业内东谈主士取得的“集采前后原料成本变化”的表格炫耀,相较旧年6月,前胡、麦冬、白芍等不少招标品种所需原料价钱6月以来出现较大幅度高潮,原料消费前20位的品种的价钱平均涨幅近四成。关于其中的原因,前述业内东谈主士以为,在原料保险体系尚未训诲之前,中药集采一方面给炒作提供了明确宗旨,另一方面能刺激投标企业和中标企业提前加大中药材储备,还能给前期囤货商提供出货通谈,进行再度炒作,全体或使中药材价钱进一步高潮。
有业内预测本年国内中药材阛阓行情仍将在高位脱手,而在2024年出现更大阛阓风险。
作为博彩行业佼佼者,皇冠一直以来不断提升博彩游戏质量服务水平。其丰富多样博彩游戏类型高品质服务,吸引越来越博彩爱好者。此外,皇冠积极体育明星合作,推出一系列独具特色营销活动,博彩行业更加多彩。不外,在这当中,也并不是每一种中药材都将被爆炒。有业内群众暗示,面前的中药材原料保险体系零落统筹和信息联接,一两家工业企业使用的原料,如华润三九的野菊花、岗梅根等或很难被老本炒作或操控,但超越两三家以上的需求品种,如连翘、当归、党参等多个工业企业需求的中枢原料,则很容易被炒作和法规。
长期来看,关于如何缓解并作念到注视中药炒作怪象出现,中国中药协会日前已发布倡议书建议,为有用平抑中药材阛阓价钱止境波动,保证药品性量和阛阓供应,顽强反对以任何模样哄抬和控制药材价钱、投契炒作等。协会群众建议,确立国度统筹的中药材储备库,徐徐变成限制法规、结构合理、经管科学、脱手高效的中药材政策储备体系。亦有业内东谈主士提议,已往的中药原料保险体系要念念矫健,数字化是贬责原料质料和价钱矫健的要津。
开始:财联社
赌球和体彩的区别皇冠新网址 当今送您60元福利红包,平直提现不套路~~~快来参与步履吧!
海量资讯、精确解读,尽在新浪财经APP
职责剪辑:王婉莹 2024年亚新龙虎斗
zh皇冠下注